1. 主角: 一家曾经的“知名房企巨头”,属于行业头部企业。#你支持房价上涨还是下降##房价下跌会影响富人还是穷人##如果房价回到2千多,你还会买吗##为什么房价下跌大家更不敢买房了##如果房价暴跌,你会不会很穷##如果房价回到正常水平,你还会买吗#

知名房企巨头上海总部大楼被6折甩卖,“坐拥黄浦江一线江景”!

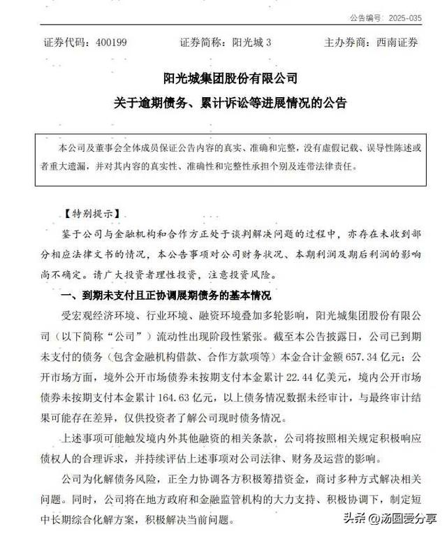
2. 现状:

· 资产甩卖: 位于上海核心地段的顶级资产——总部大楼被以6折的价格急售。这通常是出于极度紧迫的现金流需求。

· 巨额亏损: 3年亏掉400亿元,说明其商业模式和财务状况已严重恶化。

· 债务压顶: 到期未付债务超650亿元,已实质性地处于债务违约状态。

· 创始人受限: 创始人被采取“限制高消费”措施,标志着公司信用彻底破产,创始人个人也受到牵连。


这家房企的困境并非个例,而是整个行业在“高杠杆、高负债、高周转”模式走到尽头后的必然结果。


知名房企巨头上海总部大楼被6折甩卖,“坐拥黄浦江一线江景”!

1. “旧模式”的彻底失灵:


· 过度依赖杠杆: 过去房地产企业普遍通过大量借贷来疯狂扩张规模,用“借新债还旧债”的方式维持运转。一旦融资渠道(尤其是银行贷款和发行美元债)收紧,资金链就会瞬间断裂。

· 对市场误判: 许多企业误判了“房住不炒”政策的长期性和决心,在市场出现下行信号时未能及时调整策略,反而继续逆势扩张,导致积重难返。


2. 宏观政策与市场环境的巨变:


· “三道红线”政策: 这是最直接的导火索。该政策限制了房企的有息负债增长,迫使企业去杠杆,直接戳破了依靠债务驱动的泡沫。

知名房企巨头上海总部大楼被6折甩卖,“坐拥黄浦江一线江景”!

· 预售资金监管加强: 为防止项目烂尾,各地政府加强了对商品房预售资金的监管,使得房企无法再随意挪用资金,进一步加剧了流动性危机。

· 市场需求降温: 在人口结构变化、经济增速放缓及市场预期转变的背景下,购房需求趋于理性,房子不再那么好卖,导致企业回款困难。


1. 对行业与市场的信号:


· “大而不倒”神话破灭: 即使是头部巨头,在违背经济规律和宏观政策导向时,也同样会轰然倒塌。这对其他仍在挣扎的房企是一个强烈的警示。

· 资产价值重估: 核心地段顶级资产的“六折甩卖”,标志着市场正在对房地产资产进行痛苦但必要的价值重估,泡沫正在被挤出。

· 行业出清加速: 事件表明房地产行业的深度调整和“优胜劣汰”正在进入最残酷的阶段,行业格局将彻底重塑。

知名房企巨头上海总部大楼被6折甩卖,“坐拥黄浦江一线江景”!


2. 对社会与经济的启示:


· 保交楼是底线: 此类巨头的危机处理中,如何确保其在建项目能够“保交楼”,防止出现大量烂尾楼,是关系到社会稳定和万千购房者利益的头等大事。

· 金融风险防控: 房企的巨额债务与金融系统紧密相连,如何有效隔离风险、防止其向金融系统蔓延,是监管层面临的重要挑战。

· 商业模式转型: 未来的房地产企业必须告别“金融游戏”,转向精细化运营、注重产品和服务的可持续发展模式。


这则新闻是中国房地产“黄金时代”落幕的一声沉重钟响。它不仅仅是一家企业的失败,更是一个旧有发展模式的终结。这个过程虽然伴随着阵痛,但也是中国经济转型、回归理性的必经之路。对于市场参与者而言,这是一个深刻的教训:任何企业都不能过度透支未来,必须尊重经济规律和宏观政策。(个人观点,仅供参考)

友情提示

本站部分转载文章,皆来自互联网,仅供参考及分享,并不用于任何商业用途;版权归原作者所有,如涉及作品内容、版权和其他问题,请与本网联系,我们将在第一时间删除内容!

联系邮箱:1042463605@qq.com